11月26日,新西兰有2个重要的移民新政开始实施。
新政一
技术移民薪资门槛再次提高
由于新西兰今年收入中位数比去年同期增长了2.9%,所以,技术移民的工资要求也随之上涨。
来通过一个表格来看下现在申请技术移民的薪资要求:
除了薪资要求上涨外,技术移民其他基本要求不变:
年龄55周岁或以下;
身体健康,无犯罪记录;
语言要求:雅思总分6.5及以上或其它同等水平,部分情况可豁免;
具备符合新西兰技术移民的学历、工作经验、薪金水平;
在技术移民打分系统中获得160分或以上分数。
如果说技术移民薪资要求是“惯例上涨”的话,那么,今天实施的另一个新政,则是翻天覆地的变化。
新政二
留学生毕业后工签新政开始实施
从11月26日起,符合条件的留学生在毕业后,可以获得最长3年的开放式工签(也被人们常常称为Open工签)。
持Open工签,可以给任意雇主从事任何职位,但法律特殊规定行业除外(受限于新西兰的Prostitution Act,即性服务法案,临时签证持有人不能从事Prostitution性服务方面的工作、经营以及投资)。
新西兰移民局官网放出了中文的政策细节。
1、新签证申请者
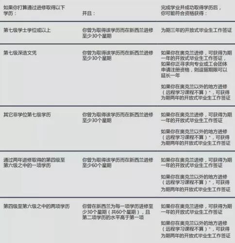
如果你在2018年8月8日未持有学生签证并且你没有被新西兰移民局接受的学生签证申请,则适用此表格▼
注意
如要满足申请资格,必须在2021年12月31日前成功取得相应学历。如果在该日期之后取得学历,可能只能享有为期一年的毕业生Open工签;如果毕业后取得深造文凭并且寻求向专业或工会团体申请注册资格,则逗留期限可以延长一年。
2022年起,通过两年进修取得Level4-6学历、或非学位Level 7学历的国际学生,将享有为期一年的毕业生工作签证,如果他们已取得用于向专业或工会团体申请注册资格的深造文凭,其毕业生工作签证的逗留期限则可以延长一年(目前只针对教师行业的注册)。
取得Level 7 学士学位或以上学历的学生将继续享有为期三年的毕业生工作签证。
2、现有学生签证持有者
如果在2018年8月8日持有学生签证或提交的学生签证申请已被新西兰移民局接受, 则适用此表格▼
注:
如果于2018年11月26日之前获得毕业生工作签证,将符合资格获得为期一年的Open工签或为期两年的雇主担保工作签证。
不过,2018年11月26日之后,可以选择去除工作签证上印有的工作及雇主名称,将来更换工作或雇主时,则无需联络新西兰移民局。
3、现有毕业生工作签证持有者
如果于2018年8月8日持有毕业后工签,或者当2018年11月26日这些变更生效后获得毕业生工作签证,则适用此表格▼
4、关于担保配偶工签
如果所持学签是学习level 7或者level 8的课程,学历需要符合长期短缺的要求才有资格担保配偶。Level 9-10课程则和之前一样,可以直接担保配偶。
新西兰移民部长Iian Lees-Galloway曾表示,“(毕业后工签)新政为留学生提供了通往移民的道路。”
不过,这条通往移民的工签新政虽然看似简单,却处处暗藏玄机。
有些问题看似简单,但常常会被学生忽略,但是一旦不小心,很可能就拿不到共计3年Open工签。
自己所完成的学历课程和学生签证上注明的学历课程必须一致。
如果要获得奥克兰之外地区2年open工签,此学历必须全程都是在奥克兰之外完成。
如果是使用两个4-6级学历进行学历加分,则两个学历必须是同一年(日历年)或者连续的两年(日历年)开始读的。也就是,不能先读一个level4,过了一年之后再读一个level5。
切记,必须在规定时间内申请Open工签。也就是在所学课程学签,到期日之后的3个月之内(PhD是6个月之内)申请;如果是已经持有1年的Open工签,则要在这1年open工签有效期内申请。
虽然是Open工签,但是找工作还是要注意。Jaime表示,虽然持有Open工签可以为任意雇主做任意工作(Prostitution方面除外),但如果未来打算移民,则需要考虑持有Open工签期间所从事工作对未来移民的帮助,例如,工作经验加分。
尤其本科毕业的同学,如果不打算离开奥克兰,又无工作经验和配偶,要想达到技术移民分数标准,工作经验加分就变得尤为重要。
所以建议有移民打算的毕业生们,在持有open工签期间就要有目的地寻找并从事可以为自己将来移民加分的工作。
另外,也要考虑职业发展,薪资水平。现行技术移民政策对薪水有严格要求,并且在今天又有提高,必须慎重考虑。

苏公网安备 32059002002239号
